Pytorch Optimizers Characteristics
Gli optimizers di pytorch contengono al loro interno le caratteristiche che abbiamo visto, oltre a delle altre.
es di repr() di un optimzer SGD, dopo aver eseguito un training loop:
SGD (
Parameter Group 0
dampening: 0
differentiable: False
foreach: None
lr: 0.01
maximize: False
momentum: 0
nesterov: False
weight_decay: 0
)
Param groups
I parametri dell'optimizer vengono salvati dentro la list param_groups. Ogni elemento della lista è del tipo:
pg = opt.param_groups[0] # pg è un dict
list(pg) # get all pg keys..
#output:
['params', #parametri: pesi
'lr', # iperparametri
'momentum', # iperparametri
'dampening', # iperparametri
'weight_decay', # iperparametri
'nesterov', # ....
'maximize',
'foreach',
'differentiable']
#es: valore del learning rate utilizzato:
pg['lr']
#output:
0.01
Ogni elemento della lista param_groups contiene cioè tutti i parametri ed iperparametri usati all'interno dell'optimzer per un particolare learning rate. Per ogni nuovo learning rate che sperimentiamo, verrà aggiunto un nuovo elemento alla lista, con i valori relativi al nuovo learning rate.
State
Un optimizer contiene un dict particolare, state che ha per keys i parametri del modello, cioè dei tensori.
Da come come abbiamo visto, all'interno di un optimizer (es.: RMSProp, ADAM), per ogni parametro vengono calcolati dei valori (medie dei gradienti etc), che andranno poi salvati nello stato.
Tali valori sono contenuti nel dict state e vi si può accedere usando come chiave il parametro stesso, in quanto sono il value per la data key del dict state.
opt.state
Pytorch Schedulers Characteristics
Un optimizer viene passato come parametro ad uno dei numerosi scheduler presenti in pytorch.
Lo scheduler prende il learning rate iniziale dell'optimizer e lo salva nella list base_lrs,
poi esegue una sua funzione step() in cui decide se e come regolare il valore del learning rate da passare all'optimzer.
esempio:
from torch.optim import lr_scheduler
sched = lr_scheduler.CosineAnnealingLR(opt, 100)
sched.base_lrs # [0.01]
sched.get_last_lr() # es: [0.06]
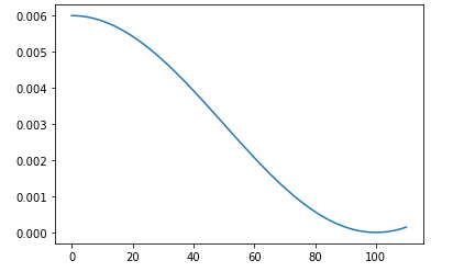
NOTA: Funzione di utilità che plotta l'andamento dei learning rate creati dallo scheduler, prendendo come parametri lo scheduler e un numero di epochs
def sched_lrs(sched, steps):
lrs = [sched.get_last_lr()]
for i in range(steps):
sched.optimizer.step() # fa avanzare l'optimzer
sched.step() # step per regolare il learning rate
lrs.append(sched.get_last_lr())
plt.plot(lrs)
sched_lrs(sched, 110)
Nell'esempio si nota come superate le 100 epochs il learning rate inizia ad aumentare, dopo che ha raggiunto il suo minimo a circa 100 epochs.
